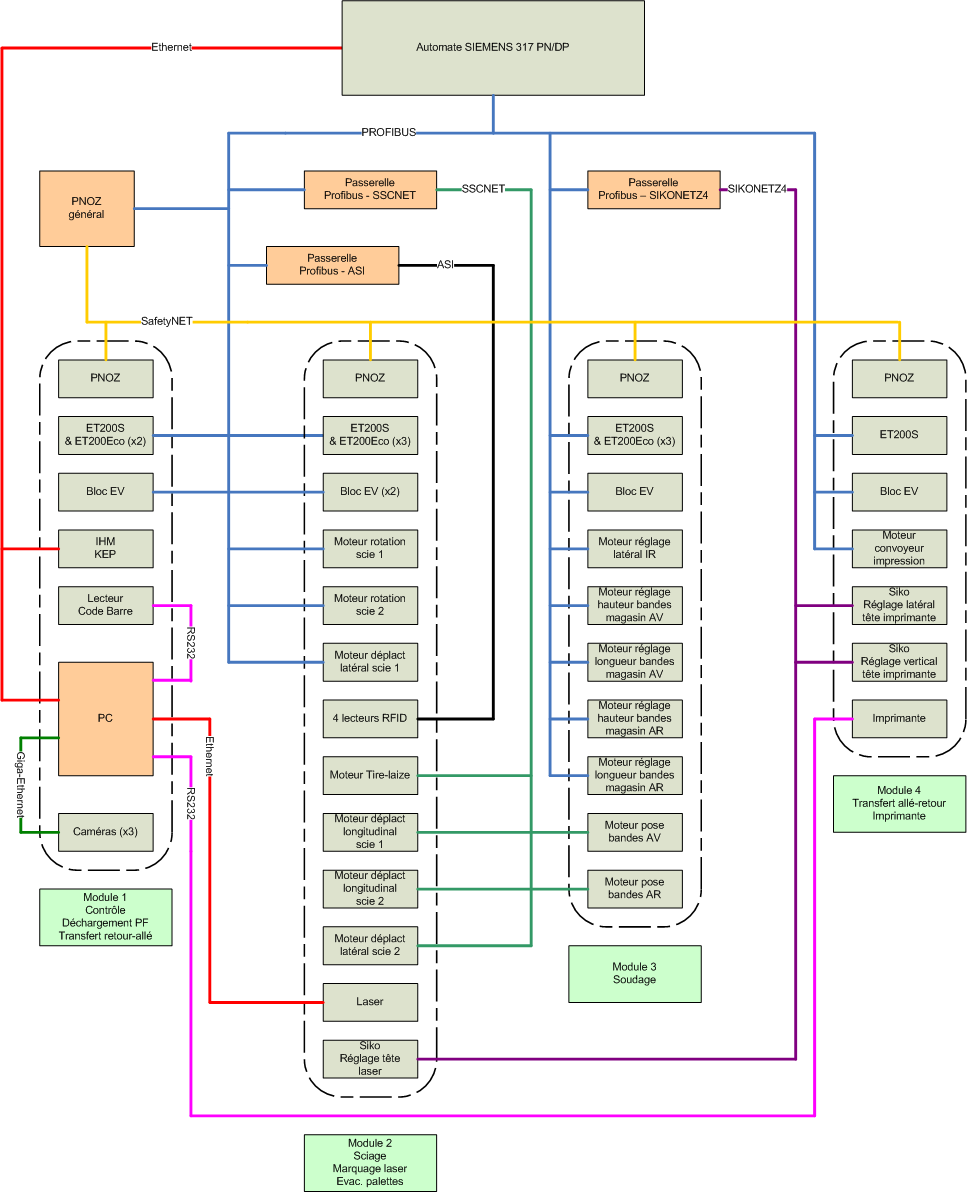
Communication intermachine
Notre métier de concepteur et d'intégrateur d'équipements industriels nous impose une grande flexibilité et une grande rigueur dans la mise en œuvre de protocoles de communication industriels.
Il n'est pas rare, aujourd'hui, de devoir faire cohabiter 4 ou 5 protocoles différents sur une même installation.
Nos experts sauront vous guider dans le choix et l'installation de la meilleure architecture multi protocoles (Ethernet, TCP/IP, Modbus, CANopen, ASi, DeviceNet, EtherCat, Profibus-DP, Profinet, Profisafe, et bien d'autres)